На весенней ярмарке интеллектуальной литературы non/fictio№ 26 состоялась презентация книги «Мозг и его Я. Кто мы? Откуда мы? Куда мы идем?» (издательство АСТ). Книга открывает читателю редкую возможность подключиться к диалогу двух выдающихся ученых — нейробиолога, директора Института перспективных исследований мозга МГУ академика Константина Владимировича Анохина и нейролингвиста, директора Института когнитивных исследований СПбГУ доктора биологических и доктора филологических наук Татьяны Владимировны Черниговской — о фундаментальных вопросах исследований мозга, разума и сознания.
Следуя примеру своих предшественников — нейрофизиолога Джона Экклса и философа Карла Поппера, которые дискутировали на озере Комо в сентябре 1974 г., —Константин Анохин и Татьяна Черниговская ведут свой диалог на берегу реки Катуни на Алтае. Эти подлинные, не приукрашенные, не режиссированные заранее, а лишь стилистически отредактированные беседы отражают живой поток мысли, которая рождается здесь и сейчас: для авторов — в момент их диалога, а для читателя — в момент прочтения. Такая форма дает возможность проследить сам процесс научного поиска, «где знанию предшествует неясность», показать формирование новых концепций. Книга Экклса и Поппера, как мы помним, называлась «Я и его мозг» (The Self and Its Brain), и перестановка слов в заглавии спустя 50 лет кажется символичной, по крайней мере авторы дают этому обоснование.
Собственно, авторы начинают с того, что за эти полвека (и за гораздо более долгий срок) мало что изменилось в решении основных экзистенциальных вопросов, в частности соотношения: «мозг — тело», «разум — мозг», «мозг — сознание». Однако они считают, что сегодня появляются новые возможности и предпосылки для ответов на них.
«Главную, краеугольную проблему можно видеть веками, но оставаться при этом на месте, пока не возникает наконец, возможность подступиться к ней научно. И мне кажется, что развитие науки о мозге, появление новых инструментов исследования, которых не было во времена Выготского и Павлова, не было даже и 50 лет назад, делает сегодня возможным и необходимым возвращение к этой масштабной постановке проблемы. Конечно, это может быть и фальстарт, может быть, мы ошибемся. Но не попробовав, мы этого не узнаем», — считает К.В. Анохин.
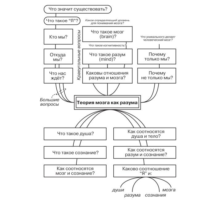
Первые два из своих алтайских диалогов авторы посвятили созданию методологии, основанной на «галилеевском стиле»: найти правильные главные вопросы и решать именно их, а ответы на остальные постепенно приложатся. Таким образом был сформирован список из 20 вопросов, которые, в свою очередь, были «разложены по ячейкам» согласно их иерархии и первоочередности: экзистенциальные, краеугольные, понятийные, соотносящие. В последующих своих беседах авторы анализировали возможные ответы на эти вопросы и вырабатывали свои версии.
Например, главный тезис К.В. Анохина заключается в том, что все прошлые попытки решения проблемы «разум — мозг» предпринимались с одним и тем же молчаливым допущением: мы якобы в целом знаем ответ на вопрос, что такое мозг. В противоположность этому он высказывает мнение, что на самом деле мы сегодня не понимаем, что такое мозг. Он для нас «неизвестное известное»: мы думаем, что нам известно, что он такое, но на самом деле не понимаем этого. Причем не понимаем не в частностях, а фундаментально. И все трудности возникают именно из-за этого. Новое понимание мозга — залог ответа на вопрос: «Кто мы?»
Авторы считают, что современная наука о мозге оказалась в тупике и дальнейшее элементарное накопление данных нерезультативно. «Продвижение по прямой линии, простое продолжение все той же работы, постепенное накопление материала оказываются уже бесплодными или даже невозможными. Чтобы идти дальше, надо наметить путь», — цитируют авторы Л.С. Выготского. И далее — Альберта Эйнштейна: «Бессмысленно продолжать делать то же самое и ждать других результатов».
«Десять лет назад я выдвинул предположение, что как все биологические существа обладают особой биологической структурой — геномом, так и все когнитивные существа обладают особой когнитивной структурой — когнитомом. Если мы посмотрим на мозг под этим новым углом зрения, можно увидеть в нем не один, а два уровня, два этажа его организации. Первый мы условно обозначим как N, второй — как N + 1. Долгое время наука знала мозг только на первом из этих этажей, уровне N. Однако высшая, а другими словами, истинная сущность мозга кроется не на первом, а на втором его этаже — не в нейронной сети, а в нейронной гиперсети. Основополагающее предположение, которое отвергается в гиперсетевой теории мозга, — это предположение о мозге как физиологическом органе», — вот исходная позиция для дальнейших рассуждений.
И ключевой вывод: «Система, имеющая множественные уровни организации, истинно существует только на высшем из своих уровней — уровне своего максимального причинно-следственного потенциала. Последний критерий, будучи применен к мозгу — тому, какие максимальные причины он способен воспринимать и на что он способен максимально воздействовать, является ведущим в определении его истинной сущности». Соответственно, теория вводит тезис о тождестве разума не с мозгом в его традиционном понимании — «нижним» мозгом, а с качественно иным — гиперсетевым «верхним» мозгом.
День за днем, диалог за диалогом авторы продвигаются от вопроса к вопросу: «Что значит существовать как когнитивная система?», «Что такое когнитивность: в чем ее суть, специфика, состав?», «Как соотносятся мозг и разум?», «Что такое ”душа”?», «Как соотносятся разум — психика — душа — сознание?», «Как соотносятся сознание и мозг?», «Мозг и квантовая физика: насколько независимо их понимание?»
К. Анохин, Т. Черниговская «Мозг и его “Я”. Кто мы? Откуда мы? Куда мы идем?», изд. АСТ
Значительная часть бесед посвящена истокам: «Откуда мы: каково происхождение разума и когнитивности?».
Т.Ч.: Лично я хотела бы узнать, когда щелкает этот switch on. Эта когнитивность у человека уже есть, когда он в материнской утробе? Но закрыта?
К.А.: Возможно, мы должны иметь в виду и более осторожную формулировку этого вопроса: а нет ли здесь «плавного переключателя», как в некоторых светильниках, где это происходит градуально? И, наконец, третий компонент вопроса «Откуда мы?»: как развиваются психика, разум и сознание в результате научения и накопления индивидуального опыта? … Таким образом, как и в «Происхождении видов», правильный научный вопрос «Откуда мы?» — это вопрос о происхождении, об origin. Но у Дарвина это был только эволюционный вопрос. А в нашем случае мы должны ответить на него трижды: как это свойство когнитивности и субъективности возникало в эволюции, как оно разворачивается в ходе эмбрионального развития и как оно растет за счет обучения, накопления индивидуального опыта».
Авторы в процессе обсуждений допускают, что, подобно тому, как в эволюции физики потребовалось создание новой математики и сформировалась математическая физика, так и здесь потребуется новая математика — «математика разума».
Но достаточно ли будет только математики? Т.В. Черниговская приводит цитату из Иосифа Бродского: «Поэзия — это колоссальный ускоритель сознания». «Можешь себе представить? — обращается она к собеседнику. — Поэзия — ускоритель сознания! В этом есть большая глубина. И далее у Бродского: ”Поэзия не развлечение <…>, но скорее наша видовая цель…” Это не технический разговор…»
Далее она развивает свою мысль: «Самые крупные достижения в науке, открытия, прорывы не делаются на территории алгоритмов. Им предшествуют алгоритмы, то есть очень большая, конкретная, такая скрупулезная, детальная работа. Но это еще не открытие. Вот как раз такую работу может делать искусственный интеллект, и он ее сделает лучше, чем мы. А дальше надо думать. А думание — это не только причинно-следственные связи, это вот что: думал, думал, ничего не получается; выходишь на реку Катунь, смотришь на нее, слышишь, как она шумит, чувствуешь, какая мощь от нее идет, слышишь ветер; подойдешь к самовару — и вдруг тебя осенит. Я хочу знать, что это за вдруг такое? Происходит какое-то накопление, а потом какой-то период тупика, я бы даже сказала, почти отчаяния, когда ничего не получается, вроде все измерено, все взвешено (в кавычках говорю “измерено” и “”взвешено”), и вроде ничего не выходит. Вожжи надо отпустить, не надо загонять себя в тюрьму причинно- следственных связей. Это не там находится. Это находится в другом месте…»
Т.В. Черниговская предлагает ввести в когнитивную науку «очень трудный пласт»: наши знания о том, как творили гении. Необходимо смотреть на искусство в контексте когнитивной науки: исследовать черновики, эскизы, анализировать, что творцы отбрасывали, к чему возвращались, — чтобы попытаться проследить, как совершались прорывы.
Читатель наверняка заметит, как сильно различаются подходы, стили, когнитивные стратегии авторов, однако при этом они прекрасно дополняют друг друга, в том числе и как исследователи. В книге они сами анализируют эту разницу. Т.В. Черниговская «стремится охватить в первую очередь высшие этажи человеческой природы» — язык, культуру, творчество, искусство. К.В. Анохин сосредоточен на фундаментальных основах когнитивности — того, что присуще всем существам, к которым применимо местоимение «кто»: весь мир животных и универсальные свойства когнитивности, пока еще не доступные для прямого исследования у человека. Стиль Т.В. Черниговской — образность, метафоры, стремление нащупать критические вопросы; К.В. Анохина — попытки проникнуть в механизмы и довести каждый из вопросов до максимально возможного ответа.
«При всей этой очевидной разнице важнейшим становится то, что нас объединяет: мы единомышленники. Единомышленники, как известно, — это не те, кто думают одно и то же, а те, кто мыслят в одном направлении».
Несмотря на сложность предмета разговора и глубокую проработку вопросов, книга читается достаточно легко, подобно пьесе, в которой авторы становятся одновременно и героями. За диалогами следуют монологи («Рефлексии»), где каждый из участников анализирует предыдущий разговор, делится сомнениями, ставит собеседнику новые вопросы.
Но главное ее достоинство: она ставит задачи и указывает путь для многих исследователей.
«Если бы я подводил итог собственного ощущения от всего разговора, то мы начали его с того, что у каждой эпохи — в цивилизации, в науке — есть некоторый стержень, “нерв” того, что она может сделать, что может состояться в этот период. И многие выдающиеся ученые умы думают сегодня: что-то стержневое, что может состояться в нашей эпохе, будет связано с познанием нашего собственного существования, нашего происхождения как мыслящих существ, вообще происхождения разума в животном мире и с расцветом на этой основе гуманитарных наук, которые получат новый импульс для своего развития через изучение мозга. И для меня важным итогом наших разговоров было то, что они не поколебали мою надежду, что так оно и есть».
Американский физик-теоретик Джон Уилер однажды записал в своем дневнике строчку испанского поэта Антонио Мачадо «Путник, здесь нет троп». Это произошло в период, когда он зашел в тупик в своих исследованиях. Позже он часто использовал эти строки как метафору научного поиска и устройства Вселенной.
Путник, твои следы — это и есть путь, и ничего больше;
Путник, пути нет, путь прокладывается на ходу…
Елена Кокурина
Изображения: К. Анохин, Т. Черниговская «Мозг и его “Я”. Кто мы? Откуда мы? Куда мы идем?», изд. АСТ




















